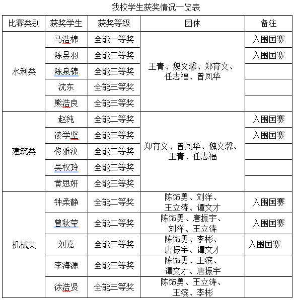
(学工处 土木与工程管理学院 供稿)近日,第十五届“高教杯”全国大学生先进成图技术与产品信息建模创新大赛广东省预选赛成绩已公布。我校学生获一等奖1项,二等奖3项,三等奖11项,7位学生成功入围国赛,10位老师获优秀指导老师奖,获团体奖3项。

“高教杯”全国大学生先进成图技术与产品信息建模创新大赛(以下简称“成图大赛”)是由教育部高等学校工程图学课程教学指导委员会、中国图学学会制图技术专业委员会和中国图学学会产品信息建模专业委员会联合主办的图学类课程最高级别的国家级赛事,旨在培养学生的工匠精神,激发学生的创新意识,探索图学的发展方向,创新成图载体的方法与手段。赛事分为机械类、建筑类、道桥类、水利类四个类别。受疫情影响,本次比赛采取线上竞赛模式举办。
我校是第一次组织团队参加该项比赛,从接到通知之日期,学校即为本次比赛的参赛积极展开准备工作,并由土木与工程管理学院承办本次比赛的校内选拔。经过学工处、土木与工程学院、船舶与海洋工程学院的组织选拔,我校最终选出三个团队参加建筑类、水利类和机械类三个类别的比赛。确定团队后,各指导老师组织团队开展了专业化的常规训练,对竞赛内容逐步进行指导,对重点、难点逐个突破。参赛团队训练的成绩也逐步提高。
在老师的悉心指导和参赛选手辛勤付出下,我校参赛队在本次大赛中取得了喜人的成绩,为后续参加该项比赛积累了宝贵的经验。国赛将于7月29至8月2日在江苏大学举行,期待我校学子再接再厉,再创佳绩。


